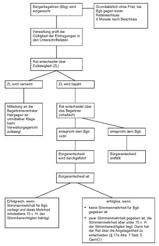
Vom Bürgerbegehren zum Bürgerentscheid
I. Voraussetzungen
fomell | materiell |
schriftlicher Antrag mit:
|
|
Das Bürgerbegehren/Ratsbegehren kann sich richten:
- auf eine Maßnahme/Angelegenheit, zu der noch kein Ratsbeschluss vorliegt (Untätigkeitsbegehren), oder
- gegen einen Ratsbeschluss mit dem Ziel, eine beschlossene Maßnahme nicht zu verwirklichen (Anfechtungsbegehren) oder eine abgelehnte Maßnahme doch noch durchzuführen (Verpflichtungsbegehren).
II. Verfahren



